A股“开门红” 三大利好因素将持续发力
2026年01月06日 | 浏览量:70556

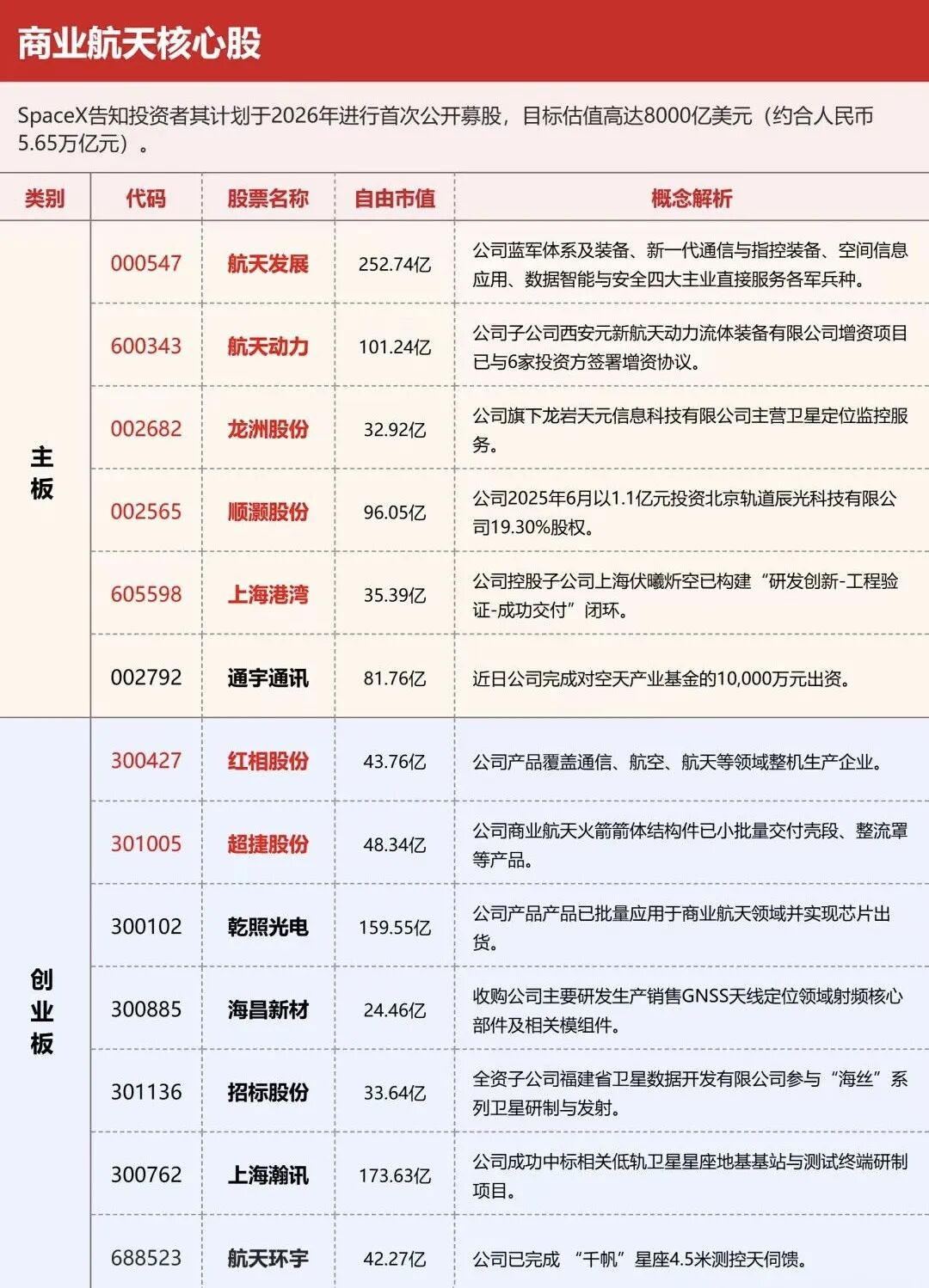
图片来源于网络,如有侵权,请联系删除
人民财讯1月6日电,2026年首个交易日,A股上演“开门红”,上证指数涨1.38%,收出罕见的12连阳,重回4000点上方;上证50、深证成指亦大涨,创出新高。两市全日成交2.57万亿元,较前一交易日增超5000亿元。脑机接口、保险、医疗、科技等板块涨幅居前。“今日市场的全面爆发,并非偶然的脉冲式行情,而是基本面改善、政策红利释放与流动性修复三者共振的必然结果。”中邮证券副总裁、首席经济学家黄付生对证券时报记者表示,展望后市,A股“慢牛”行情的基础依然扎实。
黄付生认为,随着“两重”“两新”政策的持续发力,以及企业盈利从“估值修复”向“业绩兑现”的实质性转变,市场有望延续震荡上行的良性态势。人民币升值、“十五五”政策可期和中国科技发展进入收获期这三大利好因素将持续发力,看好科技牛市延续与消费板块盈利和估值的底部双击。
这里是分享代码,在后台添加
本文来源:财富导航网
本文地址:https://sintedes.com/post/42442.html
关注我们:微信搜索“xiaoqihvlove”添加我为好友
版权声明:如无特别注明,转载请注明本文地址!
相关文章

