家居行业知名“投资高手”兔宝宝拟4亿元“清仓”大自然中国约19.8%股份,公司还持有悍高集团等股份
2026年01月09日 | 浏览量:64866

图片来源于网络,如有侵权,请联系删除
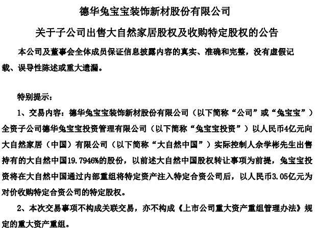
1月8日晚,兔宝宝发布公告称,拟以4亿元向大自然中国实控人佘学彬出售约19.8%股份。兔宝宝称此举是为优化资产结构,聚焦核心业务。兔宝宝是国内知名家具板材企业,除主营业务外,还投资多家上市或拟上市企业,如悍高集团、联翔股份等。
这里是分享代码,在后台添加
本文来源:财富导航网
本文地址:https://sintedes.com/post/42645.html
关注我们:微信搜索“xiaoqihvlove”添加我为好友
版权声明:如无特别注明,转载请注明本文地址!
相关文章

